Troubleshoot hardware health monitoring in SAM
The following sections describe possible causes and solutions if hardware health data is not being reported or is reported incorrectly.
- Troubleshoot hardware health monitoring on SNMP nodes
- Troubleshoot hardware health monitoring on WMI nodes
- Troubleshoot ESX hardware monitoring
See also:
- Monitor Cisco UCS and Monitor Hardware Health for Nutanix clusters (SolarWinds Platform Administrator Guide)
- Troubleshoot Hardware Health monitoring for ESX host servers polled through vCenter (Success Center)
Recommended: Review Hardware health monitoring requirements for Dell, HPE, and IBM devices in SAM before proceeding.
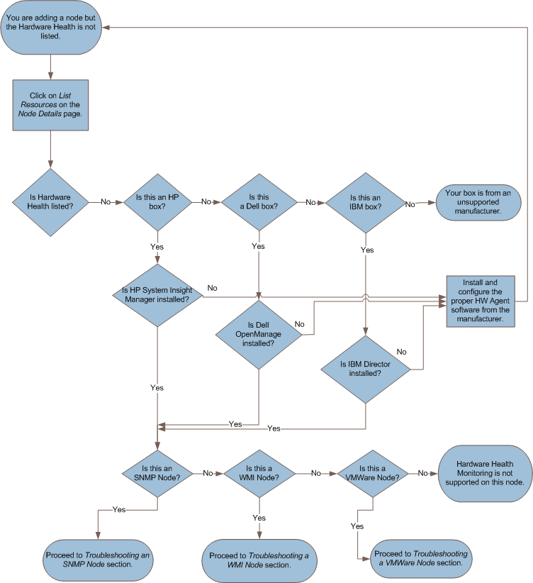
Use the following decision tree to help determine the cause and solution to your issue.
Dell does not make array and hard disk health information visible from WMI-managed nodes. To monitor storage health on Dell servers, use SNMP.