Use SAM application monitor templates and application monitors
SAM includes over 250 out-of-the-box application monitor templates that you can assign to nodes to start tracking changes in your environment immediately. Each template includes one or more component monitors comprised of code and scripts designed to monitor a server, application, database, or process represented by a node in the SolarWinds Platform.
- Click Settings > All Settings > SAM Settings, and then click Manage Templates.
- On the Manage Application Monitor templates page, select a template and click Assign to Node.
- On the Create Assigned Application Monitor page, select a node and click Next.
- Provide credential details, and then test for component results.
- Click Assign Application Monitors.
You can customize and assign templates to individual nodes, or assign templates to groups of nodes automatically.
When you assign a template to a node, SAM creates an individual application monitor (also called an "application") for the node. When the next polling cycle occurs (every five minutes, by default), component monitors gather data and results appear in the SolarWinds Platform Web Console.
To display a list of application monitor templates included in SAM:
- Click Settings > All Settings.
- Under Product Specific Settings, click SAM Settings.
-
Click Manage Templates to open the Manage Application Monitor Templates page.
Want to poll data from remote APIs? The API Poller feature also offers prebuilt templates.
Following are descriptions of terms related to application monitor templates.
Application monitor templates
An application monitor template is a group of component monitors modeling the total availability and performance level of an application. A complicated application such as Windows Server may require dozens of component monitors to accurately assess its current status and performance.
Instead of creating individual application monitors for every server, you can assign a prebuilt template to multiple node, which creates an individual application monitor on each node. The template can either be one included with SAM, or a custom template you make yourself. For example, you can assign the Active Directory 2016 Services and Counters template to domain controllers to begin monitoring services and counters immediately.
A template is only a blueprint and does not perform any monitoring on its own. You must assign a template to a node that represents a physical or virtual server before the individual application monitor and its child component monitors can collect data via polling.
AppInsight templates are specialized templates designed for in-depth monitoring of Microsoft Active Directory, Exchange, IIS, and SQL. In addition to monitoring virtually every aspect of these key business tools at the server level, you can drill down into the datastore layer for performance data. For details, see Monitor with AppInsight applications.
Component monitors
Component monitors are the building blocks of SAM. Each monitors the status and performance of a different aspect of an application. There are several types of component monitors, each containing settings that define what is monitored and how to monitor it. Some have prerequisites, configuration, and credentials requirements for target systems. Click here for a list of available component monitors.
For some component monitors, you can set thresholds on the monitored values to indicate warning and critical conditions. For example, to monitor the percentage of free space remaining on a volume, you can set a warning threshold at 15% and a critical condition at 5%, and then configure alerts to notify key staff if monitored values exceed set thresholds.
As an analogy, pretend SAM is monitoring a car. You can configure a variety of component monitors to check tire pressure, water temperature, battery voltage, and other important subsystems, and then set up alerts to be notified if the water gets too hot or the battery voltage drops too low. To monitor a fleet of 50 Honda vehicles, you can create a Honda template with the necessary component monitors for all cars, and then assign the template to all cars at the same time.
Assigned application monitors
When you assign a template to a node, SAM creates an individual application monitor (also called an "application") for the node. The application runs child component monitors to collect data at regular intervals, and then uses results to determine an overall status for the application. If some component monitors are Up and others are Down, the application follows the Status Rollup Mode defined in the SolarWinds Platform to show either the worst status of the group or a warning status.
The difference between an assigned application monitor and a template is that the template is only a blueprint and does not perform any monitoring on its own. Only after assigning the template to a server node does SAM begin any actual monitoring on the node.
To continue the car analogy, you can assign the Honda template to each car to create individual application monitors. Collectively, the application monitors can provide the overall status for your entire Honda fleet. For example, the fleet may be 95% available at a given time due to warnings for some of the cars.
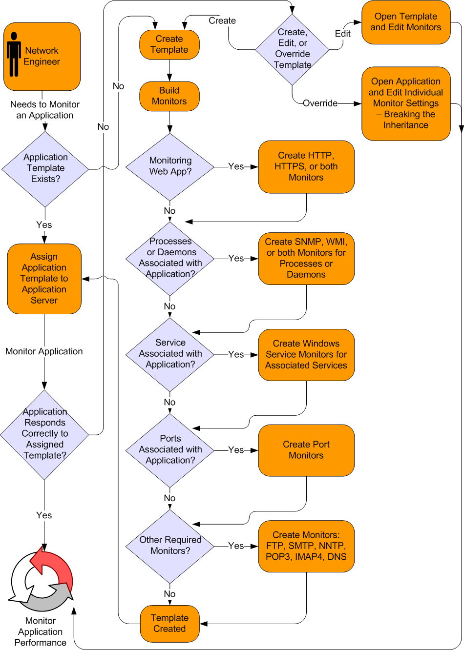
The following diagram shows an example workflow for assigning application monitors:
Assigned component monitors
Assigned component monitors are created when you assign a template to a server node to create an application monitor. Each child component monitor actively monitors its assigned node according to settings inherited from the parent template. If you change a component monitor at the template level, that same change is made to all assigned application monitors based on the template.
You can override the template settings at any time by disabling the Inherit From Template option for an individual application monitor, which breaks the inheritance relationship between the component monitor and its template. For example, credentials usually differ for each node so you can select a different credential for each assigned application monitor, thus overriding the template setting for the Credentials field.
To restore the inheritance relationship between a component monitor and its template, click Inherit From Template next to the setting.
Continuing the car analogy, when you assign the Honda template to a Honda vehicle, component monitors and settings from the parent template automatically appear in the individual application monitor for that vehicle. If you have a Honda with battery problems, you can customize thresholds for the component monitor to check battery voltage and be notified about fluctuations.
Note the following details about application monitor templates, application monitors, and component monitors:
- Many templates, application monitors, and component monitors can use SolarWinds Platform agents to collect data from target servers.
- To learn about prerequisites and port requirements for predefined templates, see the SAM Application Monitor Template Reference.
- (Recommended) Check THWACK periodically for application monitor template updates that you can download and import into SAM. Only AppInsight templates are updated automatically during upgrades, to avoid overwriting custom changes made to other templates.
Learn more
See also:
- About the template and application monitor relationship
- Manage SAM application monitor templates and application monitors
- Work with SAM component monitors
- Manage application monitor thresholds in SAM
- Use PowerShell in SAM templates, application monitors, and component monitors
- Example tasks for SAM application monitors
Additional learning resources include:
- SAM Custom Application Monitor Template Guide
- SAM Application Monitor Template Reference
- Understanding Application Templates (video)
- Creating a New Application Template (video)
- Managing Assigned Application Monitors (video)
- Building & Implementing Custom Application Templates (SolarWinds Academy)
- Expert Series: SAM - Alerting and troubleshooting templates (SolarWinds Academy)
- Use properties and variables in SAM application monitors and component monitors in alerts (SAM online help)
- Using Automation to Apply SAM Templates (video)